WilliamHILL中国官网
欢迎访问WilliamHILL中国
学院信箱:zhxysdut@163.com
学校主页
加入收藏
首页
威廉概况
学院简介
现任领导
机构设置
师资队伍
师资概况
教师风采
采矿工程专业
矿物加工工程专业
资源勘查工程专业
环境工程专业
学生工作办公室
教学工作办公室
综合事务办公室
学科科研
学科建设
科研成果
SCI检索论文
EI检索论文
中文核心论文
科技著作
科研奖励
授权专利
科研团队
科研平台
科研项目
国家级
省部级
委托项目
社会服务
人才培养
本科生教育
专业介绍
培养方案
专业认证
专业建设
课程建设
研究生教育
研究生培养
硕士生导师
招生信息
本科生招生
研究生招生
学生工作
创新创业
学工动态
奖励资助
就业信息
社会实践
威廉希尔
教学管理
党建园地
理论学习
党员发展
组织建设
党风廉政
党群工作
安全稳定
信息公开
党务公开
院务公开
制度建设
下载专区
校友联谊
校友服务
校友风采
现任领导
当前位置:
首页
威廉概况
现任领导
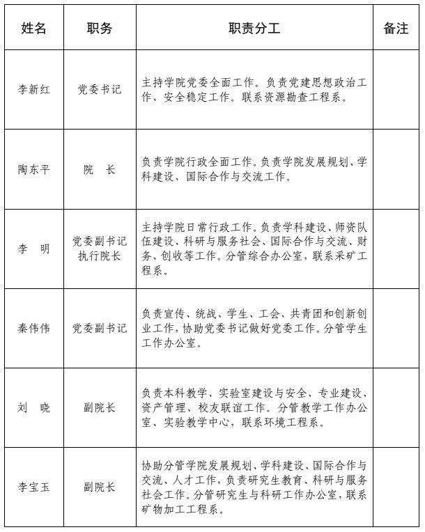
WilliamHILL中国班子分工
发布者:资环学院
发布时间:2023-05-06
浏览次数:
14212